申报通知 | 2026年浙江省制造业创新中心培育建设来源:南女士 时间:2026-01-07 阅读:0次 关于开展2026年浙江省制造业创新中心培育建设工作的通知
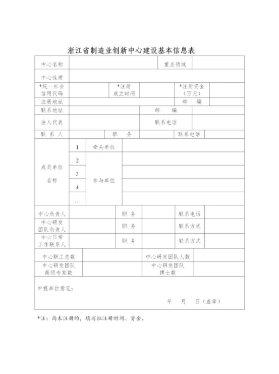
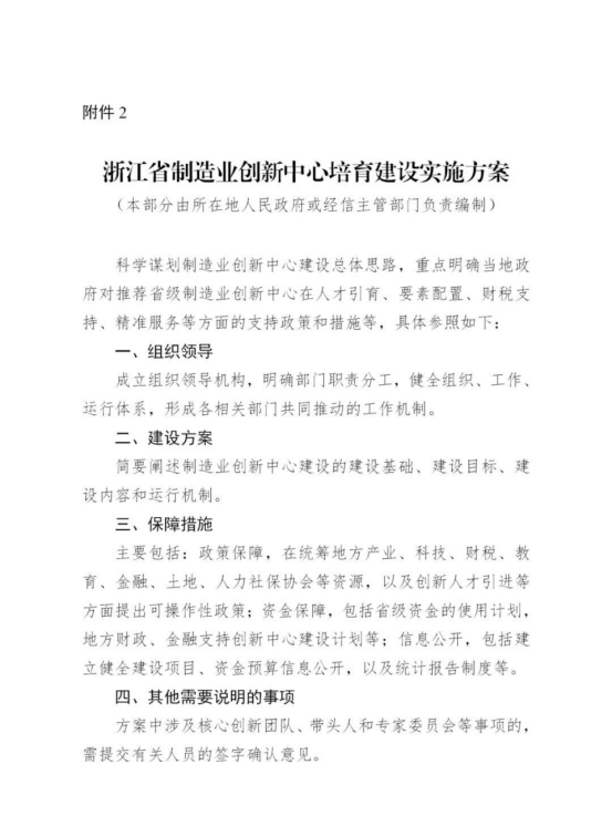
一、功能定位 制造业创新中心是面向制造业发展重大需求卡点,突出协同创新取向,以关键共性技术研发供给、转移扩散和首次商业化为重点,由行业龙头企业、产业链上下游骨干企业、科研院所、高校等各类创新主体牵头建设,自愿组合、自主结合,以独立企业法人形式建立运行的新型创新载体。 二、建设领域 2026年围绕国家制造业创新中心重点领域、我省“415X”先进制造业集群、新兴产业、未来产业等相关领域布局建设省级制造业创新中心,包括人工智能、船舶与海洋工程装备、低空装备、新材料等重点行业领域。 三、建设条件 (一)创新中心的依托公司是由本领域骨干企业或高校院所及产业链上下游单位共同投资组建的独立企业法人,组建资金(注册资本)不低于2500万元,其中注册资金按要求实缴到位,专门用于创新中心建设发展。原则上申报时依托公司注册成立并开展运营;未注册成立的,获批成立后半年内需完成注册。(二)创新中心的牵头单位必须是长期从事某领域研究开发,有核心竞争力,具备雄厚的经济实力的企业、科研院所或高校。具有较强的研发能力且有持续的研发投入,要有完善的研究开发平台,有先进的科研基础设施、仪器装备,以及研发高端人才,具备为技术创新发展提供支撑的能力。有承担并较好完成国家、省部级或行业重点研发项目经验,有整合产学研合作基础资源的能力,有较强的技术转移和扩散能力,有较丰富的成果转化和商业化经验。(三)创新中心的联盟应汇聚本领域内的上下游企业、科研院所、高校等各类有代表性的创新主体,鼓励吸引省外的本领域创新主体加入联盟。(四)创新中心有固定运营场所,原则上不低于2000平方米,具备开展研发任务的基本设备条件。有固定研发团队,从事研发和相关技术创新活动的科技人员占全体职工的比例不低于50%。创新中心汇聚产学研用创新资源,具有与国内外知名高校、科研机构或企业开展技术交流或合作的基础。 四、申报程序 (一)申报单位揭榜。各地根据要求,结合2026年制造业创新中心培育建设领域需求进行揭榜。符合建设条件的单位,在自愿的基础上,按照要求准备申请材料并提交至所在地经信部门,申报材料包括:1.建设方案。申报单位编制《2026年浙江省制造业创新中心建设方案》。2.相关证明材料。包括创新中心独立法人资格证书复印件或筹建方案,牵头单位符合相关要求和申报条件的证明材料,组建成员单位之间的合作协议、出资情况或组建方案,各项规章制度,产业联盟成立证明或拟建设产业联盟主要成员单位协议书等。申报单位对所有申报材料真实性承担主体责任。(二)地方审核推荐。各县(市、区)经信部门对申报材料进行审核后,会同同级财政部门将材料报设区市经信部门、财政部门。设区市经信部门、财政部门联合提出推荐名单,并编制《浙江省制造业创新中心培育建设实施方案》,重点明确当地政府对推荐的省级制造业创新中心在人才引育、要素配置、资金支持、精准服务等方面的支持政策和措施。负责直接受理申报材料的经信主管部门承担直接审核和监督责任。(三)组织综合评审。遵循公平、公正、公开的原则,由省经信厅组织相关领域专家对申报材料进行书面审核和现场答辩。必要时组织专家对申报单位进行现场考察。(四)公布建设名单。根据综合评审和现场考察结果,省经信厅商省财政厅后提出拟列为浙江省制造业创新中心的建设名单,并进行网上公示,公示无异议后由省经信厅、省财政厅联合发文公布建设名单。(五)支持方式。对新认定的省级制造业创新中心,给予每家1000万元省级专项经费支持。对依托省实验室、省技术创新中心建设的,如建设单位为同一主体的,省财政不再另外给予补助。所在地为宁波的,由宁波市统筹考虑支持。 五、工作要求 请各设区市经信部门于2026年1月23日前将《2026年浙江省制造业创新中心建设方案》(附件1)、《浙江省制造业创新中心培育建设实施方案》(附件2)、《推荐汇总表》(附件3)各一式三份分别报送至省经信厅(纸质版+电子版)、省财政厅(仅报送电子版),联系人和联系方式如下:省经信厅:高新处 陈婧琦 0571-87059130省财政厅:经建处 沈少华 0571-87058476 2.浙江省制造业创新中心培育建设实施方案 3.推荐汇总表 浙江省经济和信息化厅 浙江省财政厅 2025年12月31日
|







